基于 P1-5B 构建的联合疫苗平台,在临床前研究中展现出超越传统策略的卓越效果,印证了这一技术路径的可行性:
1. 免疫原性显著增强:与可溶性抗原相比,p239 颗粒展示的新冠病毒 RBD 抗原,被树突状细胞和巨噬细胞的摄取效率提升 12 倍,诱导的中和抗体滴度最高提升 3 个对数单位(1000 倍),且能激发更强的生发中心反应与 B 细胞记忆,为长效保护奠定基础;

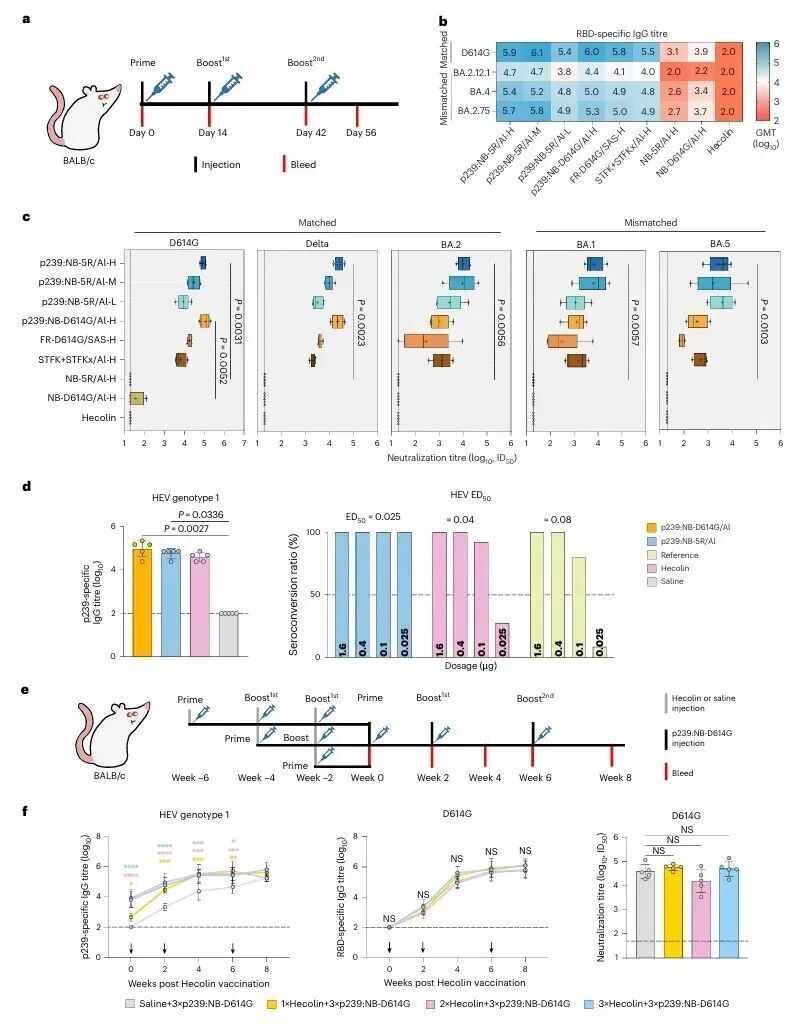
图2 p239:NB-5R诱导结合和中和抗体,维持小鼠Hecolin免疫原性
2.广谱抗变异能力:针对新冠病毒多变异株设计的 “马赛克疫苗”(p239:NB-6R),在仓鼠攻毒实验中,能有效抵御 Omicron BA.5 的攻击,显著降低肺部病毒载量,且对 D614G、Alpha、Beta、Delta 及 SARS-1 病毒均有交叉中和活性;
3.“四联疫苗”安全有效:进一步构建的 “四合一” 候选疫苗(p239:NB-RHF,覆盖新冠、流感、RSV、戊肝),在小鼠与非人灵长类动物中均无安全风险,同时激发针对四种病原体的高水平中和抗体 —— 攻毒实验显示,小鼠可抵御流感与 RSV 感染,猴子能完全抵抗戊肝病毒血症。

图3 p239:NB-RHF 在小鼠和非人灵长类动物(NHPs)中诱导的多病原体中和抗体反应